Des questions sur vos factures ? Demandez au chatbot BeTi! (BeTi – Chatbot digital dédié aux questions liées à la facturation – accessible en bas de cette page)


Découvrez comment envoyer vos factures par pays

Sélectionnez n’importe quel pays pour en savoir plus...

Country For NCOGs For COGs Support
Country Type Where to submit Information to put on invoices How to get support
Argentina
Australia
Austria
Belgium
Canada
Colombia
Ecuador
France-OHI
France-OHG
France-OHF
Germany
India
Ireland
Israel
Italy
Mexico
Panama
Peru
Portugal
Spain
Switzerland
U.S.
Brazil
Greece
Romania
Czech Republic
Slovakia
Poland
Hungary
United Kingdom
Singapore
Malaysia
Netherlands
South Korea
China
Thailand
Saudi Arabia
Hong Kong
Philippines
Vietnam
New Zealand
Taiwan
Turkey
Tunisia
South Africa
Egypt
Russia
Ukraine
United States
Norway
Denmark
Finland
Sweden

Suppliers who have received purchase orders through Leo Coupa (Orders beginning with the letter C) or if invoicing without a purchase order

Suppliers who have received purchase orders through other systems (Orders not beginning with the letter C)

Brazil

Email electronic Services Invoices(only PDF format):
nfs.sanofibrasil@sanofi.com (local vendors)

Email electronic Goods Invoices(only XML format):
nfe.sanofibrasil@sanofi.com (local vendors)

  • Purchase Order Number on the invoice (All invoices)
  • The invoice must have a Purchase Order related to it.
  • For services invoices only: Short text (item description) must be informed on service description or observation field, as previously sent in the Purchase Order.

Email for vendor queries/questions related to payments:
contas.pagar@sanofi.com

Email related to Purchase Order subject (Payment term, price, quantity, etc.)

Please reach out your Sanofi point of contact/negotiation

China
CN-P2P-VendorCC@sanofi.com

Please note that if the invoice is a national tax authorities recognized electronic invoice, it can be sent directly to the above mailbox without sending a paper copy.


赛诺菲项目AP组 收件地址:成都市高新区天府大道中段1366号天府软件园E5-1-9层 收件电话:028-65555000-76028 - Sanofi AP team 9-10F, Building E5, No.1366 Middle Section of Tianfu Avenue, High-tech Zone, Chengdu
P: +86 28 65555000 76028

  • Invoice or Credit Note
  • Sanofi Legal entity name
  • Sanofi's legal entity VAT registration No.
  • Vendor name
  • Vendor's VAT registration No.
  • Invoice No.
  • Invoice issue date
  • Amount(Total amount,net amount, tax amount)
  • Tax rate
  • Descriptions
  • Vendor's bank account
  • Sanofi requester email
  • PO number(for PO invoices)
  • G/L account & cost center or IO (for Non-PO invoices)
Email Sanofi Purchase-to-Pay Helpdesk:
CN-P2P-VendorCC@sanofi.com

P: +86 28 67739145

France


Entities connected with coupa vendor portal :

Coupa Supplier Portal


Register at :
Tungsten Network


E-mail pdf invoice : Not Applicable / Not accepted


Paper: Not Accepted


Support COUPA:
einvoicingFR@sanofi.com



Raise a ticket:

Sanofi | Tungsten Network




E-mail Sanofi Purchase-to-pay Help desk:
sanofi.comptabilitefournisseur@sanofi.com

Tél: +33 01 55 71 42 16

Germany

Register at:
Tungsten Network

eInvoicing/EDI:

Reception of EDI invoices possible. To set up
EDI invoicing, please contact
fra.frafrwapsupport@sanofi.com


Paper: Not Accepted

Call Tungsten Network:
P: +49 69 222 220 290

Raise a ticket in your Tungsten account

Email Sanofi Purchase-to-Pay Helpdesk:
gsa_sbs_p2p@sanofi.com

P: +49 69 305 16 177
+ 44 149 457 6713 (from abroad)

Ukraine

eInvoicing for domestic invoices: https://document.online
Email/pdf: Not accepted
Paper for foreign invoices :

Sanofi - Aventis Ukraine LLC
48-50А, Zhilyanska Str., Kyiv, 01033 Ukraine
ТОВ Санофі-Авентіс Україна вул. Жилянська
48-50A, м. Київ, 01033, Україна

Upload the invoice to the “Document.Online” platform, sign it and submit to Sanofi Requester mentioned in the Purchase Order

  • Requester name
  • PO number (if applicable)
  • Supplier email/phone number and address

Email Sanofi Purchase-to-Pay Helpdesk: ukraine.p2p@sanofi.com

U.S
Entities connected with Coupa Vendor Portal
Coupa Network

Information linked to : Coupa – E-Invoicing queries , onboarding, invoice submission questions, general questions


Tungsten - invoice submission questions, general questions, how to get information

Tungsten Network




For HCP, HCO, SEE vendors: accepted mail, Coupa, Tungsten

Sanofi-Invoices-US@sanofi-ssc.com

For COGS vendors: accepted pdf (e-mail ) and Tungsten

Sanofi-Invoices-US@sanofi-ssc.com

For the rest of vendors: Coupa
Submit in digital, non-editable format


Paper: Not allowed

    What to Submit

    Invoice information to include: Invoice date and invoice number Supplier full name and address Tax ID number (where applicable) Description of Goods/Services Delivery date, quantity, unit price Invoice amount (both gross and net) Applied tax, where applicable


    Additionally note

    Project Number (if applicable) Certain payments made to suppliers may be subject to withholding tax requirements. For provision of services, it is essential to state clearly on the invoices where the services were performed, and the amount attributed to services performed inside and outside of the country separately.

Coupa E-invoicing support :

Related " invoice submission " :

Coupavendorsupport_US@sanofi.com



Tungsten Support :

Related " invoice submission " , please raise a ticket :

Tungsten Network

Related " for payment related queries" , please contact Account Payable team::
NAPurchasetopay@sanofi.com

Related " additional support" please contact:

P: +1 908 981 5501

Philippines
Address:

21stF One World Place, 32nd St. Bonifacio Global City – 1634, Taguig City, Philippines
Sanofi Reception: +63917 848 9561

  • Original copy of the invoices are required to be sent to address as per local tax requirement. Other Required Details:
  • Complete Legal Entity Name
    Registered Office Address
    Tax Identification Number (TIN)
    VAT Breakdown (For VAT Invoices)

Sanofi P2P Helpdesk :

SBSP2PExternals_PH@sanofi.com
Russia
RU vendors to send invoices electronically via Diadoc (governmental eInvoicing system)
International Vendors send scan copy to PTPSharedService.Russia@sanofi.com
Paper: send them to Sanofi Moscow office with note (P2P team): 125375, Moscow, Tverskaya str 22, RussiaD
India
Register at Tungsten Network:

Note - Attachment of your system generated Invoice in Tungsten eInvoicing Portal is MANDATORY

Tungsten Network

GST Invoice WITHOUT an IRN (Invoice Reference Number)

Please refer our Purchase Order Instructions

Note 1: Oringinal Hard copy of the Invoice duly signed to be sent to the below Address:
Equant Consultings Private Limited, C/o HGS Business Services P Ltd, B/203-204, Kemp Plaza, Above Bank of Baroda, Off Chincholi Bunder Link Road, Malad (West), Mumbai 400064 Phone: 022-28782858

Note 2: One Invoice One eMail

Invoice Submission Mail ID

NON-PO : sanofiap.nonpo@sanofi.com

COGS : SanofiAP.COGS@sanofi.com

NON-COGS : SanofiAP.NonCOGS@sanofi.com

https://authentication.tungsten-network.com/login

gbt_invoice.sil@sanofi.com

gbt_invoice.shipl@sanofi.com

  • Tax Invoice
  • Tax numbers and tax details
  • GSTIN number of both supplier and buyer
  • Purchase Order number
  • If no PO, name of Sanofi Contact person
  • All other documents/information mandated by Govt of India
  • Contact Number : 000-800 0503 453
  • Contact between : 5:30 - 17:30 IST

Raise a ticket in your Tungsten account

Sanofi Purchase-to-Pay Helpdesk:
vendor-query.in@sanofi.com
Israel

N/A
Paper :

Sanofi Israel Ltd.
Greenwork Park, Yakum, Building E (1st floor)
PO BOX: 47A, 6097600, Israel

  • PO number
  • Supplier email/phone number and address
  • Invoice Number
  • Tax Allocation number

Email Sanofi Purchase-to-Pay Helpdesk: Vendors.Queries@sanofi.com

Albania
SanofiAL@eportaldoc.com
  • OIB or VAT identification number of the buyer
  • Invoicing time (hour and minute)
  • The place of delivery
  • The operator's name on the billing device
  • Account payment method marks - Banknotes, cards, checks, transaction accounts, other

Email Sanofi Purchase-to-Pay Helpdesk:
SECE_SBS_P2P@sanofi.com

P: +387 33 295 540

NOT ACCEPTED

Algeria
DZ_Externals_Services_invoices@sanofi.com
  • Sanofi Entity Name, Address, and Tax ID
  • PO number (if applicable) on all invoices
  • Requester name and email address for for Non-PO invoices

DZ1_Externals_Services@sanofi.com

P: +387 33 295 540

SANOFI - Siège social Zone d'activités Bt B, lot 29-30-31, 16035, Alger Algeria

Argentina

NOT ACCEPTED

All Sanofi companies:

  • The invoice must be issued in PDF format
  • Send a single invoice by email (PDF)
  • The invoice (PDF) must contain the email address or Name and Surname of the requester and the PO number if it´s MM

SC1_Externals_Services@sanofi.com

www.cobranzas.com

Australia

Entities connected with Tungsten:
Tungsten Network
All other entities, email PDF:

API_ANZ_PRD@sanofi.com
Note:
For monthly statement of Account, email correspondence should be sent to ANZ-P2P-VendorCC@sanofi.com


Paper: Not Accepted
  • The words "Tax Invoice" preferably at the top
  • Sanofi Companies ABN (Australian Business number)
  • Vendor ABN
  • Correct entity name
  • Name of the sanofi requestor
  • Purchase Order (For PO invoices)
  • Supplier Bank Details

Raise a ticket: Tungsten Network


Email Sanofi Purchase-to-Pay Helpdesk: ANZ-P2P-VendorCC@sanofi.com

P: +44 1917503175

Austria

Paper: Not Accepted

Raise a ticket:
Tungsten Network

P: +43 720 115849

Email Sanofi-Purchase-to-Pay Helpdesk:
GSA_SBS_P2P@sanofi.com

P: +43 180 185 7779

Bangladesh
Mohammad.GiasUddin@sanofi.com
  • Supplier Telephone, Fax number
  • Item number

Email Sanofi Purchase-to-Pay Helpdesk:
Foysal.Lodi@sanofi.com
Mohammad.GiasUddin@sanofi.com
Bashir.Ullah2@sanofi.com

P: +880 01709992076
+880 0170992823
+880 01709992200

Sanofi BD Head office reception Address: 6/2/A Segun Bagicha, Dhaka 1000, Bangladesh

Belgium
Domestic entities with a Belgium VAT registration number
Peppol
Belgium's e-Invoicing Portal
le Portail de Facturation Électronique Belge
Entities connected with Coupa Vendor Portal
Coupa Network
Entities connected with Tungsten:
Tungsten Network
Domestic Vendors not accepted
Sanofi/Ablynx:
invoices.APBE@sanofi.com

Paper: Not Accepted
All deliveries must be accompanied by a packing list, containing the complete and correct Purchase Order number and line number.
.

Raise a ticket:

Tungsten Network

Email Sanofi/Ablynx Purchase-to-Pay Helpdesk:
BENL_SBS_P2P@sanofi.com

P: +32 262 00 901
+31 207 219 608

Bosnia & Hercegovina

Representative Office:
Sanofi Aventis Group Predstavnistvo BIH(with business code BA01)
SanofiBA1@eportaldoc.com

Legal Entity:
Sanofi drustvo za zastpanje I posredovanje doo(with business code BA02)
SanofiBA2@eportaldoc.com

  • OIB or VAT identification number of the buyer
  • Invoicing time (hour and minute)
  • The place of delivery
  • The operator's name on the billing device
  • Account Payment Method Marks - Banknotes, Cards, Checks, Transaction Accounts, Other

Email Sanofi Purchase-to-Pay Helpdesk:
SECE_SBS_P2P@sanofi.com

P: +387 33 295 540

NOT ACCEPTED

Bulgaria
SanofiBG@eportaldoc.com
  • OIB or VAT identification number of the buyer
  • Invoicing time (hour and minute)
  • The place of delivery
  • The operator's name on the billing device
  • Account Payment Method Marks - Banknotes, Cards, Checks, Transaction Accounts, Other

Email Sanofi Purchase-to-Pay Helpdesk:
SECE_SBS_P2P@sanofi.com

P: +359 2 970 53 98

NOT ACCEPTED

Cambodia
Accounting.Cambodia@sanofi.com
  • Invoice Form
  • Invoice Serial
  • VAT rate in KHR
  • VAT amount 10% USD Amount
  • Supplier Telephone/ Fax
  • Customer Telephone/ Fax
  • Invoice amount in USD
  • Grand Total in KHR amount
  • Payment terms on both sides (supplier/customer)

Email Sanofi Purchase-to-Pay Helpdesk:
Samrathana.Kong@sanofi.com
Darakunthy.Bun@sanofi.com

Canada
Entities connected with Coupa Vendor Portal
Coupa Network (Preferred Method)

Email or Paper: Not Accepted

For COGS vendors : accepted pdf ( e-mail )

Sanofi-Invoices-US@sanofi-ssc.com
  • Project Number (if applicable)
  • Certain payments made to suppliers may be subject to withholding tax requirements. For provision of services, it is essential to state clearly on the invoices where the services were performed, and the amount attributed to services performed inside and outside of the country separately.
Supplier name, address, phone number, e-mail, contact information
  • For name changes or legal entity change due to acquisitions, a copy of the legal name change letter and revised W-9 form needs to be provided
  • For tax ID updates, a revised W-9 form needs to be provided
For supplier banking updates only
Please include one of the following documents:
  • A voided check
  • A bank LETTER (on bank letterhead) indicating your bank information for payment (e.g. – Bank Key/Routing Number, Bank Account Number, Accountholder Name, etc.).
  • Screenshot of your banking website with banking details
  • Bank statement with banking details as long as it contains your bank logo

Coupa E-invoicing support, -related Invoice submission:

Coupavendorsupport_CA@sanofi.com

Contact Accounts Payable team for payment related queries

NAPurchasetopay@sanofi.com
Chile

SC_Externals_Services_invoices@sanofi.com

For importations:
SC_Externals_Services_invoices@sanofi.com

All Sanofi companies:

    S
  • The invoice must be issued in PDF format.
  • Send a single invoice by email (PDF).
  • The invoice (PDF) must contain the email address or Name and Surname of the requester and the PO number if it´s MM.

SC1_Externals_Services@sanofi.com

www.cobranzas.com

NOT ACCEPTED

Columbia

Sanofi:
Radicacionsanofi.bogta@sanofi.com

Genfar:
Radicaciongenfar.bogta@sanofi.com

Sanofi Pasteur:
Radicacionpasteur.bogta@sanofi.com

Winthrop:
Radicacionwinthrop.bogta@sanofi.com

Email non-electric invoices including foreign invoices (All companies: Sanofi, Genfar, Sanofi Pasteur, and Winthrop)
copefacturasprov@sanofi.com


SANOFI - Transversal 23 # 97-73 P9 Bogota-Colombia

All Sanofi companies:

  • The invoice must be issued in XML and PDF format
  • Send a single invoice by email (XML and PDF)
  • The invoice (XML and PDF) must contain the email address of the Sanofi requester for PO and NON PO invoices, the PO number and the GR (Migo) number
SECE_SBS_P2P@sanofi.com
COPAC_Externals_Services@sanofi.com
Costa Rica
Acc_Payable_CR@sanofi-ssc.com

All Sanofi companies:

  • The invoice must be issued in PDF and XML format
  • Send a single invoice by email (PDF and XML)
  • The invoice (XML and PDF) must contain the e-mail address of the Sanofi requester for PO and NON PO invoices, the PO number and the GR (Migo) number.
COPAC_Externals_Services@sanofi.com

SANOFI
Edificio Tempo
lobby 2, 2do piso San Rafael de Escazú. Entre el Pricemart y el Hospital CIMA
San Jose, Costa Rica

Croatia
SanofiHR@eportaldoc.com
  • OIB or VAT identification number of the buyer
  • Invoicing time (hour and minute)
  • The place of delivery
  • The operator's name on the billing device
  • Account Payment Method Marks - Banknotes, Cards, Checks, Transaction Accounts, Other

Email Sanofi Purchase-to-Pay Helpdesk:
SECE_SBS_P2P@sanofi.com

P: +385 1 6003 489

NOT ACCEPTED

Czech Republic

Paper: Not Accepted
  • VAT amount (shown in CZK)
  • Reference to any special scheme e.g. travel agents’ margin scheme, second-hand goods, art or antiques schemes

Raise a ticket:
Tungsten Network

P: +420 800 470 011 

Email Sanofi Purchase-to-Pay Helpdesk:
CZSK_SBS_P2P@sanofi.com

P: +420 233 086 300

Denmark
Entities connected with Tungsten:
Tungsten Network
All other entities, email PDF:
invoicesDK@sanofi.com

Paper: Not Accepted
  • Invoice file format: PDF non-editable and electronically signed as per the local legal requirements.

Raise a ticket:
Tungsten Network

P: +45 898 721 29

Email Sanofi Purchase-to-Pay Helpdesk:
NOBA_SBS_P2P@sanofi.com

P: +45 351 590 50

Ecuador

SANOFI
Vía Nayóny Av. Simón
Bolivar Centro Corporativo EKOPARK
Tore 2 piso 5 Quito
Ecuador

All Sanofi companies:

  • The invoice must be issued in XML and PDF format
  • Send a single invoice by email (XML and PDF)
  • The invoice (XML and PDF) must contain the email address of the Sanofi requester for PO and NON PO invoices, the PO number and the GR (Migo) number
COPAC_Externals_Services@sanofi.com
Egypt

Govt. Tax portal is deployed in Egypt and invoices are being received through Govt Tax portal


SANOFI Egypt
3, El-Messaneh St., Zeitoun
Cairo, Egypt
P.O. Box: 1486

  • Sanofi Entity Name
  • Address
  • Tax ID
  • PO number (if applicable) on all invoices
  • Requester name and email address for Non PO invoices
EG1_Externals_Services@sanofi.com
Finland
Entities connected with Tungsten:
Tungsten Network
All other entities, email PDF:
invoicesFI@sanofi.com

Paper: Not Accepted
  • Invoice file format: PDF non-editable and electronically signed as per the local legal requirements.

Raise a ticket:
Tungsten Network

P: +358 942 451 335

Email Sanofi Purchase-to-Pay Helpdesk:
NOBA_SBS_P2P@sanofi.com

P: +358 201 200 476

Greece
SanofiGR.Urgentinvoice@ironmountain.com



Paper: Not Accepted
  • In case of goods deliveries, all delivery details of the recipient should be pre-printed on the delivery note.
  • In the case of delivery through a 3rd party, the respective voucher, duly signed by the recipient must be attached.
  • VAT amount (in Euro for each VAT rate applied)
  • Name of the Tax office
  • Details of special tax rules if applicable

Email Sanofi Purchase-to-Pay Helpdesk:
GR_SBS_P2P@sanofi.com

P: +30 2109001824

NOT ACCEPTED

Guatemala
Acc_Payable_GT@sanofi-ssc.com

All Sanofi companies:

  • The invoice must be issued in XML and PDF format
  • Send a single invoice by email (XML and PDF)
  • The invoice (XML and PDF) must contain the email address of the Sanofi requester for PO and NON PO invoices, the PO number and the GR (Migo) number
COPAC_Externals_Services@sanofi.com 

SANOFI
10 calle 27-67 zona 4 de Mixco Colonia El Naranjo bodega #2 Mixco
Guatemala

Gulf
SanofiInvoice-GU@sanofi-ssc.com
  • Subject must include Invoice Number, PO number (if applicable), tax number (VAT) and your company name (for example:(INV1234, E00000000)
  • Invoice must be sent as a PDF attachment (12MB max)
  • One invoice per PO
  • One invoice per file and all supporting document relevant to the claims should be included in the same file
  • Each invoice should appear as unique PDF file (not multiple invoices in one pdf)
  • All special instructions should be included in the invoice and not as part of the email

GU_SBS_P2P_externals@sanofi.com

P: +971 4 550 3600

SANOFI
Level 3, One JLT Building
Jumeirah Lake Towers, PO Box 53899
Dubai, United Arab Emirates

Hong Kong

Paper: Not Accepted
  • Contract person’s telephone number
  • A/C number
  • No VAT rate and amount (Tax-free for HK)
  • Delivery note is required supporting document need attached separately for HK

Email Sanofi Purchase-to-Pay Helpdesk:
HKTW-P2P-VendorCC@sanofi.com

P: +852 2506 8531

Hungary

Paper: Not Accepted
  • Description of the voucher (invoice, credit note)
  • VAT amount (in HUF if the invoice is in foreign currency)
  • Vendor's tax number
  • Purchaser's VAT number (VAT Group number, Tax Number, EU VAT Reg) 

Raise a ticket:
Tungsten Network

P: +06 800 88 123

Email Sanofi Purchase-to-Pay Helpdesk:
HU_SBS_P2P@sanofi.com

P: +36 1 505 1750

Ireland

Paper: Not Accepted

Raise a ticket:
Tungsten Network

P: +1 800 816 281

Email Sanofi Purchase-to-Pay Helpdesk:
UKIE_SBS_P2P@sanofi.com

P: +353 1890 812640
(for local vendors) 
P: +44 845 3722333
(for international vendors)

Italy
Domestic Suppliers:

SDI Portal(our SDI ref.E4XHR24)

Foreign Suppliers: (and suppliers not in scope for SDI)
Paper: Not Accepted

Raise a ticket:
Tungsten Network

P: +39 800 142 884

Email Sanofi Purchase-to-Pay Helpdesk:
IT_SBS_P2P@sanofi.com

P: +39 02 39 39 4404

Ivory Coast
sanofi-invoices-iv@sanofi.com
  • Sanofi Entity Name
  • Address
  • Tax ID
  • PO number (if applicable) on all invoices
  • Requester name and email address for Non PO invoices
Email Sanofi Purchase-to-Pay Helpdesk:
ic1_externals_services@sanofi.com

SANOFI
Siège social Imm SAYEGH, 1er étage Angle Rue des Jardins & Rue J66 - 01 B.P.4034
Abidjan 01, Côte D’Ivoire

Japan


〒163-1488
東京都新宿区西新宿三丁目20番2号 東京オペラシティタワー
サノフィ(株)Source to Pay 請求書所管部署宛て

\※封筒に「請求書在中」と記載いただく様よろしくお願いいたします。

  • languages can be Japanese or English,
  • Sanofi LE name,
  • Invoice or Credit,
  • Vendor name,
  • Vendor’s VAT registration No,
  • Invoice No,
  • Vendor’s bank account,
  • Document date,
  • Amounts( total, net & tax),
  • Tax rate,
  • PO number (for PO invoices),
  • Descriptions,
  • GL & approvers (for non-PO invoices).

Email Sanofi Purchase-to-Pay Helpdesk:
JP-P2P-VendorCC@sanofi.com

P:+81 3-6301-4761

Any support need:
please contact with Purchase-to-Pay Helpdesk:
JP-P2P-VendorCC@sanofi.com

P:+81 3-6301-4761

Levant
Jordan:
Acc_Payable_LB@sanofi-ssc.com
Lebanon:
Acc_Payable_JO@sanofi-ssc.com
  • Sanofi Entity Name
  • Address
  • Tax ID
  • PO number (if applicable) on all invoices
  • Requester name for Non PO invoices
LV_SBS_P2P_externals@sanofi.com
Jordan:

SANOFI
Al Hijaz Towers, 8th Floor, 158 Mecca Street PO Box 922464 Amman 11192
Jordan

Lebanon:

SANOFI
Holcom building; 1st Floor
Corniche El Nahr
Pierre Gemayel street P.O Box: 110697
Beirut, Lebanon

Malaysia
Entities connected with Tungsten:
Tungsten Network
Please send only PDF invoices to :
API_MY.PRD@sanofi.com
Note:

Any other types of document (eg Statement of Account, excel file etc) and email correspondence should be sent to MY-P2P-VendorCC@sanofi.com



Paper: Not Accepted
  • Invoice Title (Tax Invoice / Invoice)
  • For PO related invoice, to indicate Purchase Order Number
  • For Non-PO related invoice, to indicate requester name
  • All special instructions should be included in the PDF invoice and not as part of the email content

Raise a ticket:

Tungsten Network


Email Sanofi Purchase-to-Pay Helpdesk: MY-P2P-VendorCC@sanofi.com

P: +60 37651 0780

Mexico

For Sanofi Pasteur and Azteca Vacunas
Local Vendors:
Mexico.CuentasPorPagar@sanofi.com

Foreign Vendors:
Mexico.CxPextranjeros@sanofi.com


Paper: Not Accepted
  • Purchase Order Number on the invoice; the invoice may only correspond to a Purchase Order
  • Requester´s name; who submitted the purchase and her/his email
  • The PO number that begins with E00, 100 or 4600; you must use the email of the person who sent you the PO
  • Only use two decimals in the unit price
P2PMexicoSupport@sanofi.com
Montenegro 
SanofiME@eportaldoc.com
  • OIB or VAT identification number of the buyer
  • Invoicing time (hour and minute)
  • The place of delivery
  • The operator's name on the billing device
  • Account Payment Method Marks - Banknotes, Cards, Checks, Transaction Accounts, Other

Email Sanofi Purchase-to-Pay Helpdesk:
SECE_SBS_P2P@sanofi.com

P: +381 11 4422 981

NOT ACCEPTED

Morocco
MA_Externals_Services_invoices@sanofi.com
  • Sanofi Entity Name
  •  Address
  • Tax ID
  • PO number (if applicable) on all invoices
  • Requester name and email address for Non PO invoices
Email Sanofi Purchase-to-Pay Helpdesk:
MA1_Externals_Services@sanofi.com

SANOFI
Route de Rabat RP1, AinSebâa 20250 Casablanca
Morocco

Netherlands
Entities connected with Coupa Vendor Portal
Coupa Network
Entities connected with Tungsten:
Tungsten Network
Sanofi/Kiadis:

invoices.APNL@sanofi.com

Paper: Not Accepted

All deliveries must be accompanied by a packing list, containing the complete and correct Purchase Order number and line number

Raise a ticket:

Tungsten Network

P: + 31 207 121 386

Email Sanofi Purchase-to-Pay Helpdesk:
BENL_SBS_P2P@sanofi.com

P: +32 262 00 901
+31 207 219 608

New Zealand


anzinvoices@sanofi.com

Paper : NOT ACCEPTED

  • The words "Tax Invoice" preferably at the top
  • Sanofi Companies ABN (Australlian Business number)
  • Vendor ABN

Email Sanofi Purchase-to-Pay Helpdesk:
ANZ-P2P-VendorCC@sanofi.com

P: +61 2 86662013  (AUS)
+64 9 580 1844 (NZ)

North Macedonia
SanofiMK@eportaldoc.com
  • OIB or VAT identification number of the buyer
  • Invoicing time (hour and minute)
  • The place of delivery
  • The operator's name on the billing device
  • Account Payment Method Marks - Banknotes, Cards, Checks, Transaction Accounts, Other

Email Sanofi Purchase-to-Pay Helpdesk:
SECE_SBS_P2P@sanofi.com

P: +387 33 295 540

NOT ACCEPTED

Norway
Entities connected with Tungsten:
Tungsten Network
All other entities, email PDF:
invoicesNO@sanofi.com

Paper: Not Accepted
  • Invoice file format: PDF non-editable and electronically signed as per the local legal requirements.

Raise a ticket:
Tungsten Network

P: +34 919 016 915

Email Sanofi Purchase-to-Pay Helpdesk:
NOBA_SBS_P2P@sanofi.com

P: +34 4 902 104 583 

Panama
Acc_Payable_PA@Sanofi-scc.com



SANOFI
MAÑANITAS CALLE PRINCIPAL Panama City,
Panama

All Sanofi companies:

  • The invoice must be issued in PDF format
  • Send a single invoice by email (PDF)
  • The invoice (PDF) must contain the email address of the Sanofi requester for PO and NON PO invoices, the PO number and the GR (Migo) number

Email Sanofi Purchase-to-Pay Helpdesk:
COPAC_Externals_Services@sanofi.com

Paraguay

SC_Externals_Services_invoices@sanofi.com

For importations:
SC_Externals_Services_invoices_importations@sanofi.com

All Sanofi companies:

  • The invoice must be issued in PDF format
  • Send a single invoice by email (PDF)
  • The invoice (PDF) must contain the email address or Name and Surname of the requester and the PO number of it’s MM

1: SECE_SBS_P2P@sanofi.com

2: www.cobranzas.com

SANOFI
Costanera calle 3
(Parque industrial Barrail, Asunsion) Paraguay

Peru
Acc_Payable_PE@sanofi-ssc.com



SANOFI
AV. JAVIER PRADO ESTE NRO. 444 INT. 1501 URB. JARDÍN
(TORRE PRADO PISO 15)
LIMA -Lima -SAN ISIDRO - PERU

All Sanofi companies:

  • The invoice must be issued in XML and PDF format
  • Send a single invoice by email (XML and PDF)
  • The invoice (XML and PDF) must contain the email address of the Sanofi requester for PO and NON PO invoices, the PO number and the GR (Migo) number
COPAC_Externals_Services@sanofi.com
Poland


Domestic Poland Suppliers:
KSeF portal


Foreign Suppliers:
Tungsten Network


Domestic Poland Suppliers not in scope KSeF:
Foreign Suppliers not in scope Tungsten: SanofiPL.invoice@ironmountain.com

Paper: Not Accepted

General information:

  • Purchase Order number or Sanofi contact name
  • Document Type (Invoice, Credit note)
  • Invoice issue date
  • Service date
  • Vendor's tax number
  • VAT amount (shown in PLN in case of domestic suppliers)

For PO invoices sent via KSeF please update PO number in the field:

  • Zamówienie

Raise a ticket:
Tungsten Network

P: +48 22 307 1761


Email Sanofi Purchase-to-Pay Helpdesk:
PL_SBS_P2P@sanofi.com

P: +48 222 800 400 

Portugal
Entities connected with Coupa Vendor Portal
Coupa Network
Entities connected with Tungsten:
Tungsten Network
All other entities, email PDF:
InvoicesSanofiPortugal@ironmountain.com

Paper: Not Accepted

Invoice file format: PDF non-editable and electronically signed as per the local legal requirements

  • a: Electronically signed
  • b: ATCUD code
  • c: QR code if applicable

Coupa invoicing is expected to be available by end of April / early May 2024, support for Coupa enablement:

Coupavendorsupport@sanofi.com

Raise a ticket:

Tungsten Network

P: +351 308 801 536

Email Sanofi Purchase-to-Pay Helpdesk: PT_SBS_P2P@sanofi.com

P: +351 213 589 405

Republica Dominicana
Acc_Payable_DO@sanofi-ssc.com

All Sanofi companies:

  • The invoice must be issued in PDF format
  • Send a single invoice by email (PDF)
  • The invoice (PDF) must contain the email address of the Sanofi requester for PO and NON PO invoices, the PO number and the GR (Migo) number
COPAC_Externals_Services@sanofi.com

SANOFI BUNKER
Autopista Duarte KM. 19, No. 16, Calle San Antonio, Los Alcarrizos Santo Domingo
Oeste, Republica Dominicana

Republic of Serbia
SanofiRS@eportaldoc.com
  • OIB or VAT identification number of the buyer
  • Invoicing time (hour and minute)
  • The place of delivery
  • The operator's name on the billing device
  • Account Payment Method Marks - Banknotes, Cards, Checks, Transaction Accounts, Other

Email Sanofi Purchase-to-Pay Helpdesk:
SECE_SBS_P2P@sanofi.com

P: +381 11 4422 981

NOT ACCEPTED

Romania

Sanofi Romania SRL.


Domestic Romanian Suppliers:
ANAF Portal

  • CIF: RO11147490
  • NR: J40/10940/1998

Foreign Suppliers: (and suppliers not in scope for ANAF )

Paper: Not Accepted

For PO invoices sent via ANAF please update PO number in 1 of the below

  • Referinta comenzii (BT-13)
  • Observaţii de linie

General information

  • Details of special regimes which apply such as margin schemes for works of art, travel agents, antiques etc.
  • Document Type (invoice, credit note)
  • Document date/Supply date
  • Vendor's tax number
  • VAT amount (shown in RON in case of local suppliers)
  • Purchase Order number or Sanofi contact email

Raise a ticket:
Tungsten Network

P: +44 203 318 5177

Email Sanofi Purchase-to-Pay Helpdesk:
RO_SBS_P2P@sanofi.com

P: +40(0)311305320

Saudi Arabia


SANOFI
Tahlia St., Nojoud Center, Gate C, 1st Floor
P.O.Box 9874
21423 Jeddah Saudi Arabia

Subject Line: Subject must include Invoice Number, PO number (if applicable), tax number (VAT) and your company name (for example:(INV1234, E00000000)

  • Attachment: Invoice must be sent as a PDF (12MB max)
  • One invoice per PO
  • One invoice per file and all supporting document relevant to the claims should be included in the same file
  • Each invoice should appear as unique PDF file (not multiple invoices in one pdf)
  • All special instructions should be included in the invoice and not as part of the email

SA_SBS_P2P_externals@sanofi.com

Singapore


Entities connected with Tungsten:
Tungsten Network
Please send only PDF invoices to :

Sanofi-invoices-SG@sanofi-ssc.com

Note:
Any other types of Document (eg Statement of Account, excel file etc) and email correspondence should be sent to SG-P2P-VendorCC@sanofi.com


Paper: Not Accepted
  • Invoice Title (Tax Invoice/ Invoice)
  • GST Registration Number
  • Total Invoice amount excluding GST
  • For invoice billed in foreign currency by registered GST vendor, to include total invoice and GST amount in local SGD currency (converted with an approved exchange rate, as prescribed by Inland Revenue Authority of Singapore or applicable Singapore GST law) for GST purpose.
  • For PO related invoice, to indicate Purchase Order Number
  • For Non-PO related invoice, to indicate requester name
  • All special instructions should be included in the PDF invoice and not as part of the email content.

Raise a ticket:
Tungsten Network


Email Sanofi Purchase-to-Pay Helpdesk:
SG-P2P-VendorCC@sanofi.com

P: +65 6800 6810

Slovakia

Paper: Not Accepted
  • VAT amount (expressed in Euros)

Raise a ticket:
Tungsten Network

P: +421 2 3300 6513

Email Sanofi Purchase-to-Pay Helpdesk:
CZSK_SBS_P2P@sanofi.com

P: +421 233 100 110

Slovenia
SanofiSI@eportaldoc.com
  • OIB or VAT identification number of the buyer
  • Invoicing time (hour and minute)
  • The place of delivery
  • The operator's name on the billing device
  • Account Payment Method Marks - Banknotes, Cards, Checks, Transaction Accounts, Other

SECE_SBS_P2P@sanofi.com

P: +386 1 5604 878

NOT ACCEPTED

South Africa
Entities connected with Tungsten:
Tungsten Network

5th & 4th Floor
Building I Hertford Office Park 90 Bekker Road
Vorna Valley; Midrand

  • Sanofi Entity Name
  • Address
  • Tax ID
  • PO number (if applicable) on all invoices
  • Requester name and email address for Non PO invoices

Raise a ticket:
Tungsten Network

ZA1_Externals_Services@sanofi.com
ZA1_Opella_Externals_Services@sanofi.com

P: +27 118 475 200

South Korea

E-Buy PO invoice:
KRSA.Accounting@sanofi.com

Note: For monthly statement of account,email correspondance should be sent to
KR-P2P-Vendor@sanofi.com



Paper: Not Accepted

• PO invoice: Sanofi legal entity name / Sanofi VAT No. / Vendor legal entity name / Vendor VAT No. / Invoice date / Amount (Net, Tax, Gross) / PO number / Goods (or services) description

• Non-PO invoice: Sanofi legal entity name / Sanofi VAT No. / Vendor legal entity name / Vendor VAT No. / Invoice date / Amount (Net, Tax, Gross) / Sanofi requester name & email address / Goods (or services) description

Sanofi Purchase-to-pay Helpdesk

KR-P2P-VendorCC@sanofi.com

P: +82 7047 320 483

NOT ACCEPTED

Spain
Entities connected with Coupa Vendor Portal
Coupa Network
Entities connected with Tungsten:
Tungsten Network
All other entities, email PDF:
InvoicesSanofiSpain@ironmountain.com
Paper: Not Accepted

Invoice file format: PDF non-editable and electronically signed as per the local legal requirements.

For support to vendors invited to Coupa Portal or any other query on how to use CSP, Please contact:

Coupavendorsupport@sanofi.com

Raise a ticket:

Tungsten Network

P: +34 919 016 915

Email Sanofi Purchase-to-Pay Helpdesk:
ES_SBS_P2P@sanofi.com
P: +34 4 902 104 583

Sweden
Entities connected with Tungsten:
Tungsten Network
All other entities, email PDF:
invoicesSE@sanofi.com

Paper: Not Accepted
  • Invoice file format: PDF non-editable and electronically signed as per the local legal requirements.

Raise a ticket:
Tungsten Network

P: +46 852 500 950

Email Sanofi Purchase-to-Pay Helpdesk:
NOBA_SBS_P2P@sanofi.com

P: +46 851 992 536 

Switzerland

Paper: Not Accepted

Email Sanofi Purchase-to-Pay Helpdesk:
GSA_SBS_P2P@sanofi.com

P: +41 58 440 21 10

Taiwan

Mailing Office of Finance Department, Sanofi Taiwan Co., Ltd
7F, No. 3, Songren Road, Xinyi District, Taipei City, Taiwan,

Tel (main line): 02-21765588

  • Supplier phone number
  • Delivery note is required; supporting document needs to be attached separately for TW

Email Sanofi Purchase-to-Pay Helpdesk:
HKTW-P2P-VendorCC@sanofi.com

P: +886 287587801

Thailand

Sanofi-Aventis (Thailand) Limited (Head Office)
944 Mitrtown Office Tower, 28th Floor, Rama 4 Road,
Wangmai, Pathumwan Bangkok, 10330
Tax ID :0105508001106

Sanofi Winthrop (Thailand) Ltd. (Head Office)
944 Mitrtown Office Tower, 28th Floor, Rama 4 Road,
Wangmai, Pathumwan, Bangkok 10330 Thailand
Tax ID: 0105513004088

Opella Healthcare (Thailand) Ltd. (Head office)
944 Mitrtown Office Tower, 28th Floor, Rama 4 Road,
Wangmai, Pathumwan, Bangkok 10330 Thailand
Tax ID: 0105563122297

All the hardcopy invoices are required to be sent to address as per local country tax requirement, all invoices need to be in tax and must be in hard copy.

Requirements for PDF invoice:

  1. Invoice file format: pdf; .doc; .docx; .xls; .xlsx; .tif; .tiff
  2. Sender should avoid using special characters wherever possible (e.g. “$”, ”%”, “~”, “`” )
    and “OUT OF OFFICE” in the subject line as this lead to rejection of email
  3. Refrain from encrypting the zip files or protecting them with passwords and contents within the zip as well
  4. If notification is enabled, user would get the success/failure notifications
  • Invoice Title (Tax Invoice/ Invoice)
  • Supplier Tax ID+Branch
  • Customer Tax ID+Branch
Email Sanofi Purchase-to-Pay Helpdesk:
TH-P2P-VendorCC@sanofi.com

P:+66 2028 0580 (8:30AM to 17:30 PM)

Tunisia
TN_Externals_Services_invoices@sanofi.com



SANOFI
Siège social 34, Avenue de Paris 2033 Megrine Tunisia

  • Sanofi Entity Name
  • Address
  • Tax ID
  • PO number (if applicable) on all invoices
  • Requester name and email address for Non PO invoices

Email Sanofi Purchase-to-Pay Helpdesk:
TN1_Externals_Services@sanofi.com

Turkey

For E-Invoicing vendors: please
submit to Government E-Portal


If you e-archieve invoice eligible,send invoices to: TR_SBS_P2P_invoices@sanofi.com


Paper invoice:please send to Sanofi Office:
SANOFI
Esentepe Mahallesi Buyukdere Cad. No:193/15 Sisli
Istanbul, Turkey

  • Sanofi Entity Name
  • Address
  • Tax ID
  • PO number (if applicable) on all invoices
  • Requester name and email address for Non PO invoices






In case any invoice technical problem, please contact:


TR_SBS_P2P_externals@sanofi.com

P: +90 212 339 5971

UAE Qatar
Kuwait
Bahrain
Oman


SANOFI-Aventis Gulf FZE
(DMCC)
Office No. 427 LB 14
P.O.Box 261436
Jebel Ali - Dubai

Subject Line: Subject must include Invoice Number, PO number (if applicable), tax number (VAT) and your company name (for example:(INV1234, E00000000)

  • Attachment: Invoice must be sent as a PDF (12MB max)
  • One invoice per PO
  • One invoice per file and all supporting document relevant to the claims should be included in the same file
  • Each invoice should appear as unique PDF file (not multiple invoices in one pdf)
  • All special instructions should be included in the invoice and not as part of the email

SA_SBS_P2P_externals@sanofi.com

United Kingdom

Paper: Not Accepted

Invoice file format: PDF non-editable and electronically signed as per the local legal requirements.

Raise a ticket:
Tungsten Network

P: +44 203 318 5177

Email Sanofi Purchase-to-Pay Helpdesk:
UKIE_SBS_P2P@sanofi.com

P: +44 800 0902510

Uruguay

SC_Externals_Services_invoices@sanofi.com

For importations:
SC_Externals_Services_invoices_importations@sanofi.com

All Sanofi companies:

  • The invoice must be issued in PDF format
  • Send a single invoice by email (PDF)
  • The invoice (PDF) must contain the email address or Name and Surname of the requester and the PO number of it’s MM

1: SC1_Externals_Services@sanofi.com

2: www.cobranzas.com

SANOFI
Dr. Hector miranda 2361 piso 10 of 1001-1002, Montevideo, UY.

Vietnam




VN-SanofiP2PInvoices@sanofi.com



Paper:

Sanofi-Aventis Vietnam Level 15, Tower 2, The Nexus Building, 3A-3B Ton Duc Thang, Ben Nghe Ward, District 1, Ho Chi Minh City, Vietnam
Sanofi-Synthelabo Vietnam Level 15, Tower 2, The Nexus Building, 3A-3B Ton Duc Thang, Ben Nghe Ward, District 1, Ho Chi Minh City, Vietnam

All hardcopy invoices and supporting documents must be sent to the address specified based on local country tax requirements. All invoices must comply with tax regulations and are submitted in hard copy. The requirements for the invoice submission are as follows:

  • 1. Invoices must be issued under the legal entity name, tax code, address stated in the Contract or Purchase Order.
  • 2. The invoice date must correspond to the delivery date of the services or goods and cannot precede the PO date or delivery date.
  • 3. The Contract number or Purchase Order number must be indicated in the "Name of goods/services" section of the invoice.
  • 4. Payment documents must be sent to the P2P team including: 
  • - Original Invoice
    - Delivery Note/Service detail list or Service confirmation or Acceptance Minutes.
    - Original Contract or Purchase Order (PO)

Email Sanofi Purchase-to-Pay Helpdesk:
VN-SanofiP2PQueries@sanofi.com
Austria
Belgium
Canada
France-OHI
France-OHG
France-OHF
Germany
Panama
Portugal
Spain
Switzerland
Argentina
Colombia
Ecuador
Italy
Mexico
Peru
U.S.
Brazil
Greece
Romania
Czech Republic
Slovakia
Poland
Hungary
United Kingdom
Australia
Singapore
Malaysia
South Korea
China
Thailand
Saudi Arabia


A propos des processus de facturation



Bien que dans le contexte actuel, un engagement centré sur des principes tels que l’agilité, l’impact à court terme et le délai de mise sur le marché soit plus essentiel que jamais, il est tout aussi important de maintenir un contrôle strict sur nos dépenses totales et de simplifier les relations commerciales avec nous. Nous avons l’intention de poursuivre cet objectif en automatisant et en rationalisant nos processus de facturation afin d’améliorer l’efficacité et de livrer les paiements dans les délais. À cet égard, nous exigeons de tous nos fournisseurs de :

Envoyer des factures c’est facile : passez au numérique !
Coupa est la solution de facturation électronique préférée.
Canaux de facturation électronique acceptée : Tungsten Obligatoire pour tous les fournisseurs soumettant plus de 30 factures par an
Courriel ou PDF Effectif au 1er Décembre 2024, Sanofi n’accepte plus de facture papier ou PDF via courriel
Papier Non accepté

Exigences de facturation supplémentaires

Pour vous assurer que votre exercice de facturation est rapide et efficace, veuillez suivre les exigences ci-dessous:

Merci d’inclure les détails suivants dans votre facture :

  • Date et numéro de la facture
  • Nom complet et adresse complète du fournisseur
  • Numéro d'identification fiscale/TVA (le cas échéant)
  • Nom complet et adresse complète du client
  • Description des biens/services
  • Date de livraison, quantité, prix unitaire (hors taxe)
  • Montant de la facture, montant net et montant brut
  • Taxes appliquées (TVA / SST / GST), taux et montant de la taxe - lorsqu'un taux de taxe nul est impliqué, une référence pour prendre en charge la TVA nulle est nécessaire
  • Mention légale relatives aux pénalités de retard

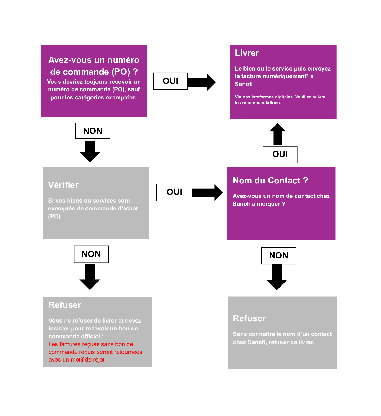
Indiquez toujours un numéro de bon de commande, sauf pour les catégories exemptées de bons de commande. Pour les catégories exemptées, indiquez toujours le nom de votre contact Sanofi. Voir l'onglet Catégories exemptées de bons de commande. Veuillez ne pas inclure plusieurs bons de commande dans une même facture.


Veuillez également indiquer les détails suivants sur votre facture :

  • Numéro de bon de commande Sanofi (facture PO) / contact e-mail (facture exemptée PO).
  • Article et numéro d'article correspondant au bon de commande Sanofi.
  • Les notes de crédit doivent faire référence au numéro de facture d'origine et, le cas échéant, au numéro de bon de commande.

Veuillez toujours soumettre votre facture au format électronique. Le format papier n'est pas accepté.

Si vous soumettez votre facture au format PDF, veuillez tenir compte des éléments suivants :

Format du fichier facture : PDF non modifiable. Tout autre format de fichier ne pourra pas être traité et sera rejeté.

Taille maximale de l'e-mail : 5 Mo. Les e-mails dépassant la taille maximale entraîneront un rejet automatique.

Joignez un (1) seul fichier PDF par courriel. Le fichier PDF doit inclure la facture et les documents justificatifs. Plusieurs factures dans un même fichier ne peuvent pas être traitées.

Catégorie Description Commentaires
Flotte de vehicules Carburant pour flotte automobile, parking,peage d'autoroute Coûts d’exploitation de la voiture de societe detenue
Gestion de la location de flotte automobile et de la
Le Brésil exige un bon de commande
Fret et Droits COGS Frais de courtage en douane (Fret)
Courrier express (national et international)
Le Brésil exige un bon de commande
Rémunération et Avantages Services de relocalisation des employés nationaux et internationaux
Études de rémunération et régimes d'avantages sociaux
Le Brésil exige un bon de commande

Le Brésil, le Cambodge et le Vietnam exigent un bon de commande
Conseil Services de conseil juridique Le Brésil exige un bon de commande
MAIN-D'ŒUVRE CONTINGENTE Main-d'œuvre contingente Le Brésil exige un bon de commande
Consommation d'Energie et de Fluides Fourniture d'électricité, de fioul, de gaz naturel, dechauffage, de refroidissement ou d'eau Le Brésil exige un bon de commande
Services financiers Services financiers Le Brésil exige un bon de commande
Services aux occupants FM Cartes repas et tickets restaurant
Services de gestion des dossiers
Le Brésil exige un bon de commande
Assurances Assurance transport
Assurance flotte automobile,
Assurance risque (Bâtiment/Incendie/Client)
Assurance responsabilité civile et employeur


Le Cambodge et le Vietnam exigent un bon de commande
Immobilier et Lieu de Travail Bail immobilier Le Brésil exige un bon de commande
Réglementaire Frais d'agence réglementaire Le Brésil exige un bon de commande
Télécommunications Télécommunications, accès au réseau Le Brésil exige un bon de commande
Voyage Transport aérien et ferroviaire
Transport terrestre individuel (Taxi, Location de véhicule),
Hôtel individuel et autres hébergements

Agence de voyage

Le Brésil exige un bon de command



Le Brésil, le Cambodge et le Vietnam exigent un bon de commande